
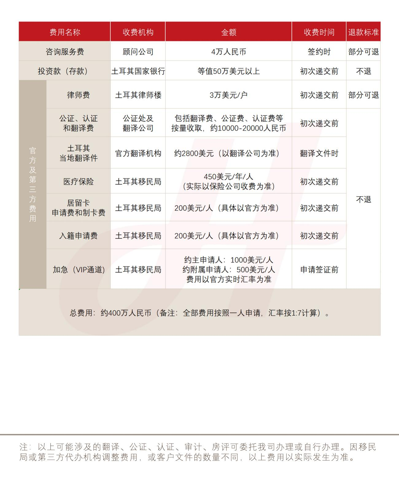
| 6-9个月办理周期 | 护照身份类型 | 50万美金投资金额 | 无居住要求 | ¥4万人民币办理服务费 |
根据土耳其《公民法案》第2条修正案第20条规定,对在土耳其的银行存款等值300万美元的外国人,可授予土耳其的居民身份、公民身份和护照。
2018年9月1日,土耳其议会公告修改该项法案,将入籍人士在土耳其的存款金额从300万美元降至50万美元,只需保持3年内不取出即可。
无居住要求
投入周期短
低税收
快速赴美
◆主申请人年满18周岁。
◆合法配偶及18周岁以下子女可随同申请。
◆在土耳其运营的银行中至少存入等值50万美元(3年后可取出)。
◆无居住、 无语言、无经商经验、无资金来源要求。
◆无犯罪记录。


成功案例
苏先生38岁,福建人,申请土耳其公民身份。苏先生已持有瓦努阿图护照,为了给资金和身份多一重保护,在我司专业地对比之后,客户选择了土耳其50万美金存款拿身份。在现状疫情影响下,拥有一本土耳其护照也可大大提高出行便利。
2021.06.11-2021.06.15远程签署POA-开户-转款-申请投资确认信
2021.07.16 获得投资确认信
2021.08.06 获得土耳其PR卡
2021.08.12 递交入籍申请文件
2021.11.17 获得获批涵
持有获批涵之后,申请人只需就近在土耳其大使馆进行录指纹并申请土耳其护照本和身份证即可。许多客户成功在泰国、菲律宾、中国等地领取护照和身份证。
从远程开户到批复,全程4个多月周期。净投资20多万人民币就拿到了大国护照!远程投资无需入境,即可一步到位获得土耳其身份。





姓名:
手机号码(国际号码请加国际区号,如+852):
邮箱地址:
扫一扫了解更多信息

2026年5月24日,加拿大联邦快速通道(EE)公众咨询期将正式结束。这是2015年EE系统上线以来最剧烈的变革,直接关系每一个中产家庭的移民路径选择。此次改革将废除联邦技术移民(FSW)、加拿大经验类(CEC)、联邦技工类(FST)三大通道,合并为

国内卷不动了?大厂毕业,存款几百万,想换个环境生活;孩子马上小升初,不想在千万高考大军里厮杀;国内生意难做,想去东南亚找新机会。但你最怕的是一条:“办身份要花几年时间、占用几百万流动资金、还必须去蹲移民监。”新加坡EP自雇移民,正在打破这些“移民焦虑

欧洲黄金签证全面关停、各国移民门槛持续抬高,而2026年的新西兰,却正在经历一场“反向操作”——技术移民门槛全面降低、投资移民门槛腰斩、职业覆盖范围历史最广、审批周期全线提速。这不是“抽签靠运气”的政策空谈,而是2026年8月24日将正式落地的立法级

全球移民政策正在经历一场无声但剧烈的洗牌。加拿大对LMIA加分解绑、英国收紧工签转永居要求……当越来越多传统移民大国对中产关上大门,澳大利亚却在对全球技术人才释放一个清晰而强烈的信号——澳洲需要你。不是需要你的投资款,而是需要你的技能、经验和真实的工

2026年,全球移民政策持续收紧,而美国依然是众多中产家庭心中的终极目的地。但面对EB-1A、NIW、EB-5、EB-3、绿卡抽签这五大路径,很多人一头雾水以上五条路都是通往美国的可行途径,殊途同归。重点是根据你的资金、学历、职业和家庭情况,选择最适