
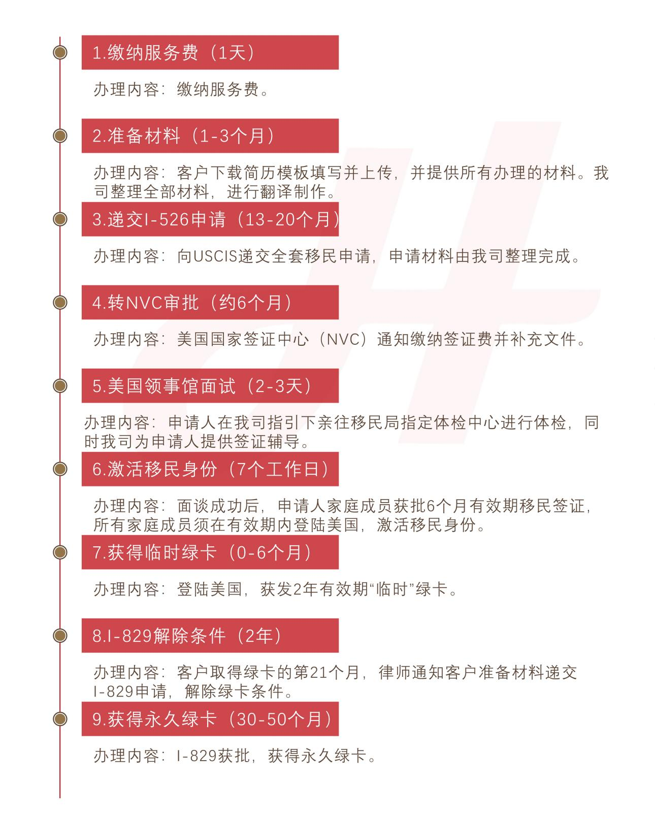
| 1-2年办理周期 | 永久居民身份类型 | 80万美元投资金额 | 一次/半年居住要求 | ¥5万人民币办理服务费 |
1990年美国国会为寻求进入美国投资的外籍投资人创建了EB-5投资移民项目,目的在于促进美国经济,创造就业机会。所需的投资数额是100万美元,投资区域中心的数额为50万美元。EB-5类别的移民,每年大约有10,000个绿卡名额。2015年4月13日,美国国务院移民签证控制与报告处处长查尔斯·奥本海姆宣布,由于绿卡名额的限制,自2015年5月1日起,出生地为中国大陆的移民申请人面临等待排期的问题。2019年11月21日,投资TEA区域,投资额由原本的50万美元上涨成为90万美元;投资非TEA区域,投资额由原本的100万美元上涨成为180万美元。2022年3月11日,美国国会通过了《EB5改革与诚信法案》,正式重启EB5,并且这次EB5新法案被授权至2027年9月30日,TEA(即乡村地区或城市高失业率区)由50万美元涨至80万美元,非TEA地区由100万美元涨至105万美元。
一人申请,全家获美国绿卡
无语言要求,无学历及年龄限制
一步到位直接获得美国绿卡
申请人无需参与经营,无移民监限制
◆申请人须年满18周岁,其配偶及未满21岁的未婚子女可随同申请。
◆移民申请人将80万美金投资于美国移民局(USCIS) 批准的区域中心的投资项目中,5年后返还本金。
◆向移民局证明80万美金投资款的合法来源。
◆无传染性疾病(肺结核等)。
◆无犯罪记录。


姓名:
手机号码(国际号码请加国际区号,如+852):
邮箱地址:
扫一扫了解更多信息

格林纳达投资入籍项目是加勒比地区极具竞争力的公民身份项目,核心亮点为一人申请即可实现全家三代同步获得格林纳达公民身份。该项目以公益捐款为主要投资方式,申请周期仅3-5个月,获批后可享受免签全球超140个国家和地区、税务规划便利、E2签证赴美等多重权益

2026年安提瓜和巴布达护照项目作为加勒比海地区成熟的英联邦投资入籍项目,一家四口办理的最低成本可通过部门指定捐款渠道实现,核心捐款额约23万美元(折合人民币约160万元,以实时汇率为准),加上背景调查费、申请费等必要支出,总费用约26-28万美元(

2026年圣基茨和尼维斯投资入籍项目延续捐款与购房两大核心合规路径,其中可持续岛屿国家捐款选项因无资产持有成本、审批高效成为高净值人群热门选择。单人捐款门槛为25万美元起,主申携配偶及附属申请人需根据家庭规模缴纳对应费用,申请人需年满18周岁、无犯罪

一、瓦努阿图移民核心政策框架及身份区分瓦努阿图移民体系包含三类性质完全不同的身份,需严格区分避免认知误区1、投资入籍(CBI):唯一可直接获得瓦努阿图国籍及护照的路径,遵循《瓦努阿图国籍法》及官方投资入籍计划规定,属于公民身份范畴。2、居留签证:仅赋

进入2026年,香港人才引进战略已明确从“抢人”的1.0版本迈入“留人”的2.0阶段。随着首批高才通获批者的签证陆续到期,续签成为了当前持有香港临时身份人士最为关注的焦点。近期,香港入境事务处及人才服务办公室密集出台了一系列新规:从续签申请窗口的放宽