
| 6-9月办理周期 | 护照身份类型 | 50万美金投资金额 | 无居住要求 | ¥4万人民币办理服务费 |
根据土耳其《公民法案》第2条修正案第20条规定,对在土耳其的银行存款等值300万美元的外国人,可授予土耳其的居民身份、公民身份和护照。
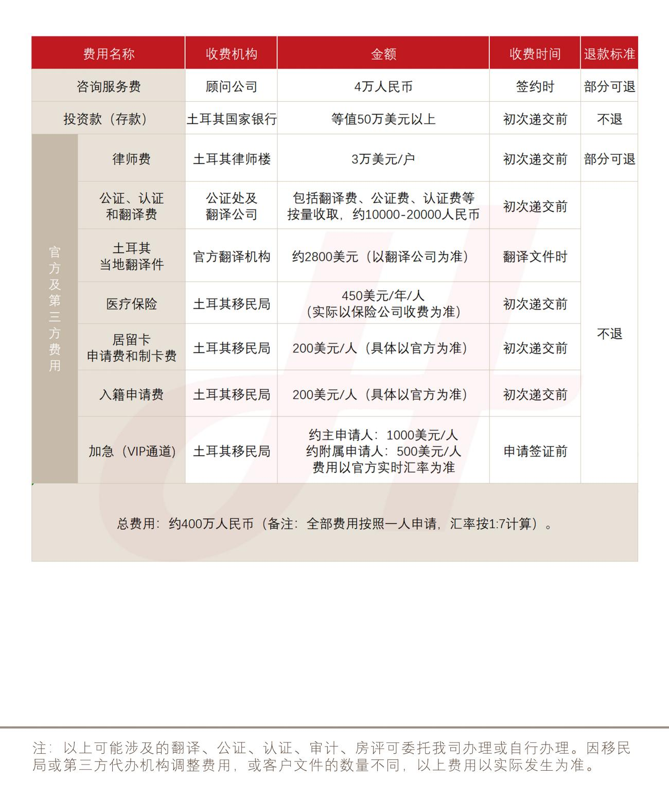
2018年9月1日,土耳其议会公告修改该项法案,将入籍人士在土耳其的存款金额从300万美元降至50万美元,只需保持3年内不取出即可。
无居住要求
投入周期短
低税收
快速赴美
◆主申请人年满18周岁。
◆合法配偶及18周岁以下子女可随同申请。
◆在土耳其运营的银行中至少存入等值50万美元(3年后可取出)。
◆无居住、 无语言、无经商经验、无资金来源要求。
◆无犯罪记录。


姓名:
手机号码(国际号码请加国际区号,如+852):
邮箱地址:
扫一扫了解更多信息

葡萄牙黄金签证这个被称作“拿欧盟护照最快途径”的项目,正以独特的魅力吸引着全球目光。根据葡萄牙移民与庇护局(AIMA)最新政策,申请人只需满足“5年累计居住35天+A2葡语能力”即可申请入籍,真正实现“移民不移居”。加之,在2024年的2月24日葡萄

在欧美国家逐步收紧"黄金签证"政策的背景下,欧洲移民窗口期已进入倒计时阶段。对于希望低成本配置欧盟身份的家庭,希腊、葡萄牙、马耳他、西班牙四国仍是当前最优选择。一、希腊25万欧抄底欧盟,三代同享身份作为欧洲购房移民门槛最低的国家,

一、欧洲移民收紧,格鲁吉亚异军突起随着传统移民大国政策收紧与成本攀升,许多高净值家庭开始寻找兼具“低门槛、高效率、高附加值”的潜力国家。格鲁吉亚这个横跨欧亚的国家,凭借其独特的移民政策,正在重塑移民价值新标杆。2025年2月24日,格鲁吉亚特殊贡献(

在全球化浪潮的席卷下,越来越多高净值人士将目光投向小国护照。其中全球公认的低成本护照之一,“护照界的闪电侠”——瓦努阿图,是众多高净值人士和企业主的优先选择。瓦努阿图护照它究竟有何独特魅力,引得众多高净值人士纷纷追捧?一、瓦努阿图护照优势1、全球自由

作为加勒比地区极具性价比的投资入籍项目,安提瓜护照近年来一直是成为高净值人群身份与资产配置的热门选择。不仅允许一家五代共同申请,还支持身份传承,真正实现"一次投资,几代受益"。在全球财富透明化趋势下,它已成为家庭未来布局的重要&q