
| 1-2年办理周期 | 永久居民身份类型 | 80万美元投资金额 | 一次/半年居住要求 | ¥5万人民币办理服务费 |
1990年美国国会为寻求进入美国投资的外籍投资人创建了EB-5投资移民项目,目的在于促进美国经济,创造就业机会。所需的投资数额是100万美元,投资区域中心的数额为50万美元。EB-5类别的移民,每年大约有10,000个绿卡名额。2015年4月13日,美国国务院移民签证控制与报告处处长查尔斯·奥本海姆宣布,由于绿卡名额的限制,自2015年5月1日起,出生地为中国大陆的移民申请人面临等待排期的问题。2019年11月21日,投资TEA区域,投资额由原本的50万美元上涨成为90万美元;投资非TEA区域,投资额由原本的100万美元上涨成为180万美元。2022年3月11日,美国国会通过了《EB5改革与诚信法案》,正式重启EB5,并且这次EB5新法案被授权至2027年9月30日,TEA(即乡村地区或城市高失业率区)由50万美元涨至80万美元,非TEA地区由100万美元涨至105万美元。
一人申请,全家获美国绿卡
无语言要求,无学历及年龄限制
一步到位直接获得美国绿卡
申请人无需参与经营,无移民监限制
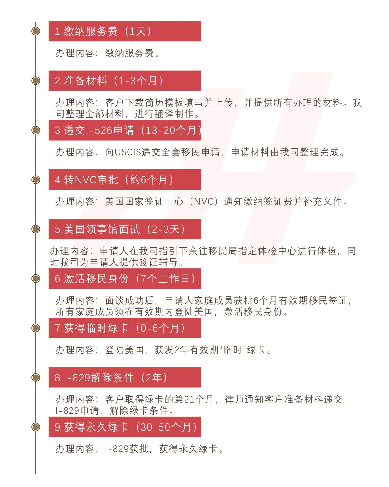
◆申请人须年满18周岁,其配偶及未满21岁的未婚子女可随同申请。
◆移民申请人将80万美金投资于美国移民局(USCIS) 批准的区域中心的投资项目中,5年后返还本金。
◆向移民局证明80万美金投资款的合法来源。
◆无传染性疾病(肺结核等)。
◆无犯罪记录。


姓名:
手机号码(国际号码请加国际区号,如+852):
邮箱地址:
扫一扫了解更多信息

在2026年的身份规划版图中,“速度”已经成为中产家庭最看重的要素之一——孩子等不起联考18个月的居住时限,市场等不起政策窗口的收紧速度,而你,更等不起土耳其护照和巴拿马护照,谁才是“快拿到手”的赢家?答案可能出乎你的意料。今天,以**土耳其护照**

2026年5月,全球投资入籍行业迎来具有里程碑意义的转折时刻。由安提瓜和巴布达、多米尼克、格林纳达、圣基茨与尼维斯、圣卢西亚组成的加勒比五国,通过联合成立的东加勒比投资入籍监管局,正式推行统一的新监管框架。这套被业内称为“加勒比标准”的体系,以“30

2026年5月,全球历史最悠久的圣基茨与尼维斯投资入籍计划实现了从“零居住、零登陆”向“生物识别强制采集+真实居住关联”的深刻制度转型。4月14日起,新旧申请人均须完成生物识别数据采集,逾期未录者护照将面临国际旅行失效;加勒比五国联合推行的居住要求标

2026年4月,巴拿马在全球移民政策不断收紧的背景下逆势突围,凭借“低门槛、高速度、强功能”三大核心优势,迅速成为高净值家庭身份规划与资产配置的热门选择。本月(4月),巴拿马“旅行护照”法案细则正式落地,至此,持有巴拿马永居权即可申请独立旅行护照,无需等待5年入籍,成为中国申请人合法的“第二本护照”。与此同时,巴拿马政...

2026年土耳其投资入籍计划仍提供三条合法路径,但受欢迎程度已出现鲜明分化路径一:40万美元购房——绝对主流,但风险与合规门槛同步上升购房仍是最受投资者欢迎的路径——占2025年各类移民申请的65%,截至2026年4月30,该通道最低投资门槛仍维持在